
川观新闻记者 张立峰
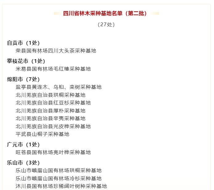
近日,省林草局印发通知,公布了米易县国有林场毛红椿采种基地等27处第二批省级林木采种基地名单,涉及全省10个市(州)、20个县(区)的29个树种,标志着我省林木种苗基地建设体系得到进一步健全,有助于持续提升林木种子的生产与保障能力。

四川省林木采种基地名单(第二批)(图据四川林草公众号)
记者从名单中看到,甘孜州共有5处基地入选名单,它们分别是甘孜州道孚国有林保护管理局大果圆柏采种基地、甘孜州白玉国有林保护管理局川西云杉采种基地、甘孜州白玉国有林保护管理局大果圆柏采种基地、九龙县国有林保护管理局高山松采种基地、理塘县国有林保护管理局中国沙棘采种基地。
大果圆柏是中国特有树种,主要分布于甘肃、四川、青海、西藏等地,生长于海拔2800至4600米的山坡。大果圆柏具有一定的药用价值、材用价值、生态与景观价值,是高山生态系统中的重要森林树种之一。
川西云杉广泛分布于横断山脉北部林区,常组成大片纯林或与紫果云杉、岷江冷杉等形成混交林。川西云杉具有一定的材用价值、药用潜力和园林绿化功能。
高山松是中国西部高山地区的特有树种,具有极强的适应性,喜光、耐寒、耐旱、深根性强,能在干燥瘠薄的土壤中生存。高山松具有较高的生态保育价值。其林冠层和林下植被能有效截留降水,发达的根系能固持土壤,防止水土流失。
中国沙棘广泛分布于我国华北、西北和西南地区,其植株多刺,嫩枝褐绿色,密被银白色鳞片,叶片狭披针形,果实为橙黄色或橘红色的小浆果,富含多种营养成分,被誉为“维生素C之王”。
名单公布后,省林草局将指导各地不断加强采种基地建设,提升种子产量与品质,并按照母树林营建技术标准对采种基地进行疏伐改造,将采种基地逐步转变为良种生产基地,以满足新形势下科学国土绿化、“天府森林四库”和国家储备林建设等重大工程对良种的需求。